新聞中心
行業新聞
山西加快重點節能技術推廣與普及 引導用能單位采用節能技術
為貫徹落實《中華人民共和國節約能源法》、《山西省節約能源條例》和《國務院關于印發“十三五”節能減排綜合工作方案的通知》,加快重點節能技術的推廣普及,引導用能單位采用先進的節能新工藝、新技術,提高能源利用效率,省經信委組織編制了《山西省工業節能技術推薦目錄(2017)》。
?
全文如下:
?
山西省經濟和信息化委員會關于印發山西省工業節能技術推薦目錄(2017)的通知
晉經信節能函〔2017〕626號
?
各市經信委,各相關單位:
?
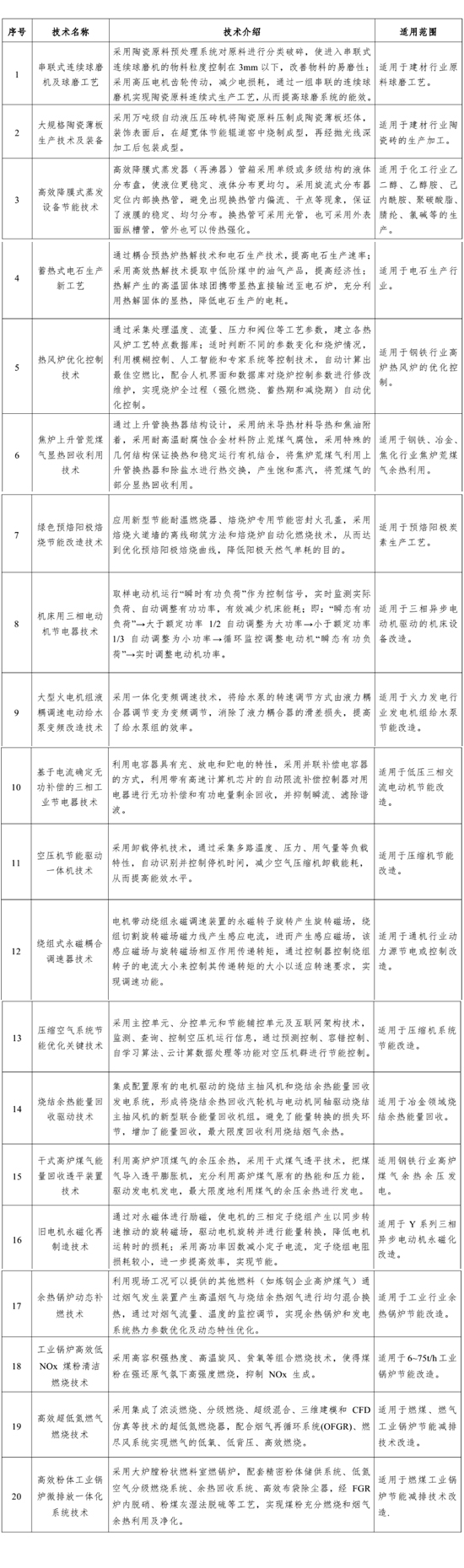
為貫徹落實《中華人民共和國節約能源法》、《山西省節約能源條例》和《國務院關于印發“十三五”節能減排綜合工作方案的通知》,加快重點節能技術的推廣普及,引導用能單位采用先進的節能新工藝、新技術,提高能源利用效率,省經信委組織編制了《山西省工業節能技術推薦目錄(2017)》,現予發布,請有關單位及企業到山西省經濟和信息化委員會網站(www.shanxieic.gov.cn)查閱、下載。本目錄涉及煤炭、化工、焦化、電力、鋼鐵、建材、有色等行業,共20項節能技術。
?
附山西省工業節能技術推薦目錄(2017)??

來源:山西經信委
